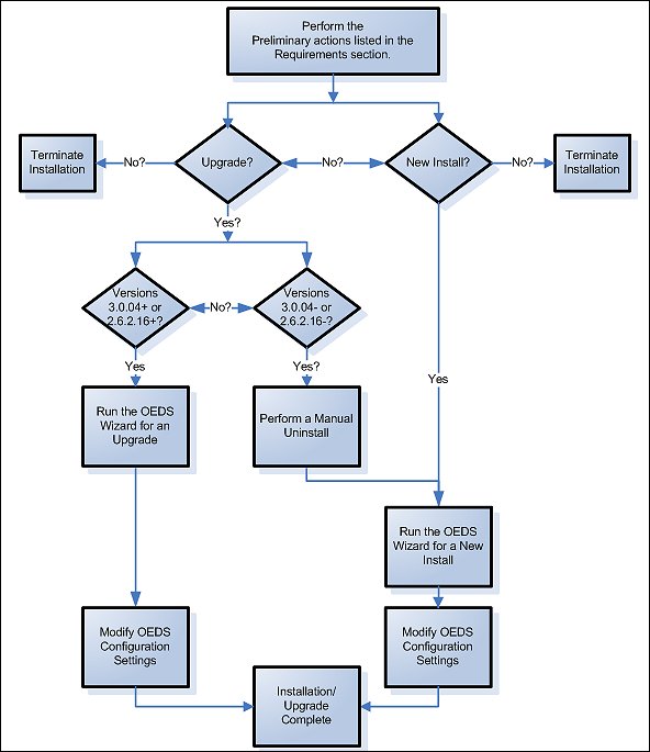
OPERA Electronic Distribution Suite (OEDS) > Installing OPERA Electronic Distribution Suite (OEDS) > Performing a New OEDS Installation Using the OEDS Wizard > OEDS Installation and Upgrade Process Flow
OEDS Installation and Upgrade Process Flow
See Also